SP春爛漫後半で実装されたカードのレビューの記事となります。
ブラウザ三国志より引用
新カードは全部で9種類。
| 名前 | コスト | 職種 | スキル |
| SL陽人 孫堅×董卓 | 4.5 | / | 暴君の憤帝撃・明鏡・ブースト【威】 |
| SL司馬衷・賈南風 | 2 | 護 | 究竟の帝聖錬・ブースト【塞】 |
| SL崔氏 | 4.5 | 博 | 不易帝招集 |
| SL関銀屏・張姫 | 2 | 護 | 究竟の帝聖國・ブースト【謀】 |
| L張嶷 | 2 | 護 | 凱切の天守勢域 |
| L王美人・何皇后・伏寿 | 1 | 護 | 応身奉天・明鏡・明鏡 |
| UR大桃 | 4 | 英 | 鬼神雷命 |
| SR辛憲英 | 4 | 博 | 非常招集 |
| R蘆氏 | 4 | 護 | 応身奉神 |
持っているスキルはバラバラです。
ニューカードのレビューその1101「SL陽人 孫堅×董卓」
ブラウザ三国志より引用
今回の目玉。
スキルは引率&単騎&武将攻撃の3回美味しいスキル。
攻撃ポイント依存で攻撃にポイント振る度に係数が上がります。
これにブースト【威】が付いてますからねえ。
うん、欲しい。
ニューカードのレビューその1102「SL司馬衷・賈南風」
![]()
ブラウザ三国志より引用
防御と造兵の効果を併せ持つのが初期スキルのカード。
スキルレベル10まで上げれば軍議所と合わせて即完可能。
ただ戦争中ぐらいしかありがたみを感じることはないかも。
通常防御と造兵を同時使う機会無いので。
まあ、2コスですべての兵士の生産可能な時点で凄いですけどね。
ニューカードのレビューその1103「SL崔氏」
![]()
ブラウザ三国志より引用
援軍の到着時間を短縮してくれるスキル。
あれば便利だけど戦争同盟の方たち以外はそこまで必要じゃないかも。
ニューカードのレビューその1104「SL関銀屏・張姫」
![]()
ブラウザ三国志より引用
防御と忠誠心低下軽減の効果を持つのを初期スキルとしているカード。
防御の方は防御ポイント依存、忠誠心低下軽減の方は知力ポイント依存と別れている点は残念。
ニューカードのレビューその1105「L張嶷」
![]()
ブラウザ三国志より引用
去年のSP春爛漫後半でたくさん実装された守勢域持ちのカード。
凱切系でもあるので2コスでも最大限の効果を出せるのはありがたい。
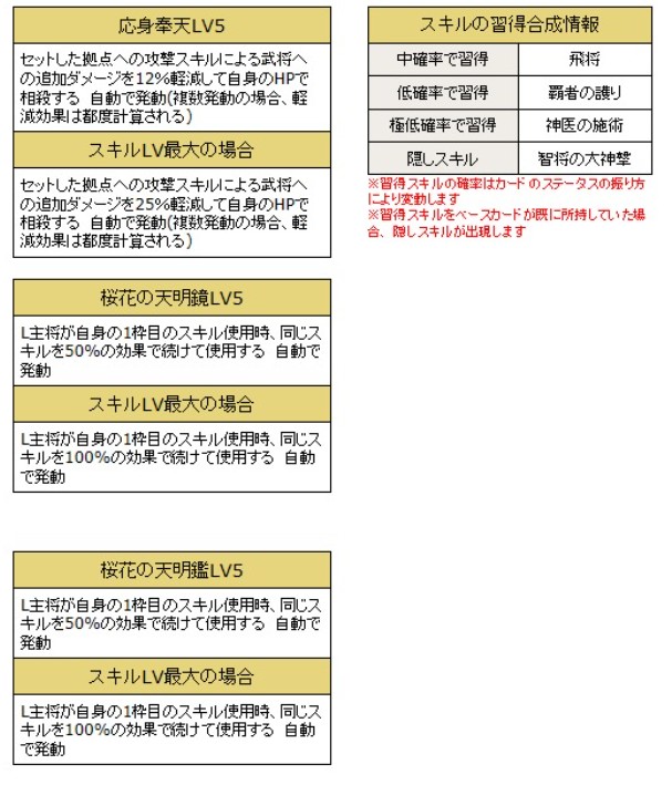
ニューカードのレビューその1106「L王美人・何皇后・伏寿」
![]()
ブラウザ三国志より引用
応身奉天持ち。
拠点を攻撃された時にセットしている武将のダメージの軽減してくれる。
さらに明鏡が2つ付いているので効果がさらに上がるのはすごい。
そして1コスである。
戦争同盟の方は欲しいカードだろうけど、私みたいな農民プレイヤーには宝の持ち腐れになるの確実。
ニューカードのレビューその1107「UR大桃」
![]()
ブラウザ三国志より引用
雷令持ち。
武将の速度を上げたい時には重宝するかと。
ニューカードのレビューその1108「SR辛憲英」
![]()
ブラウザ三国志より引用
援軍の到着時間短縮スキル持ち。
農民プレーしている私の(以下略)。
ニューカードのレビューその1109「R蘆氏」
![]()
ブラウザ三国志より引用
応身奉神持ち。
戦争しない人はいらないかな。











コメント